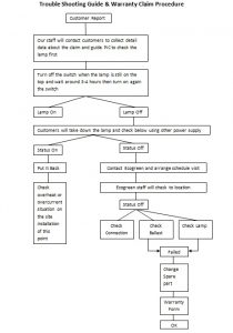
Ecogreen Troubleshooting guide

Leave a Reply